Στην προκήρυξη διαγωνισμού ύψους 3.440.000 ευρώ για το έργο «Ολοκληρωμένο σύστημα υποστήριξης πολιτών και εκπαιδευτικής κοινότητας με τη χρήση τεχνητής νοημοσύνης» προχώρησε το Υπουργείο Παιδείας.
Το έργο (δείτε εδώ), που χρηματοδοτείται από το Εθνικό Πρόγραμμα Ανάπτυξης 2021-2025, στοχεύει στην κατάργηση των ενδιάμεσων καθυστερήσεων και την παροχή έγκυρης πληροφόρησης 24 ώρες το 24ωρο.
Η διαδικασία υποβολής προσφορών θα πραγματοποιηθεί μέσω της πύλης ΕΣΗΔΗΣ, με το σύστημα να εδράζεται στο υπολογιστικό νέφος του Microsoft Azure, αξιοποιώντας στο έπακρο τις υφιστάμενες υποδομές του Δημοσίου.
Τι περιλαμβάνει το «Ολοκληρωμένο Σύστημα Υποστήριξης»
Η νέα αρχιτεκτονική της εξυπηρέτησης του πολίτη δομείται πάνω σε τέσσερις κεντρικούς πυλώνες, με την Τεχνητή Νοημοσύνη να έχει ρόλο «πρωταγωνιστή»:
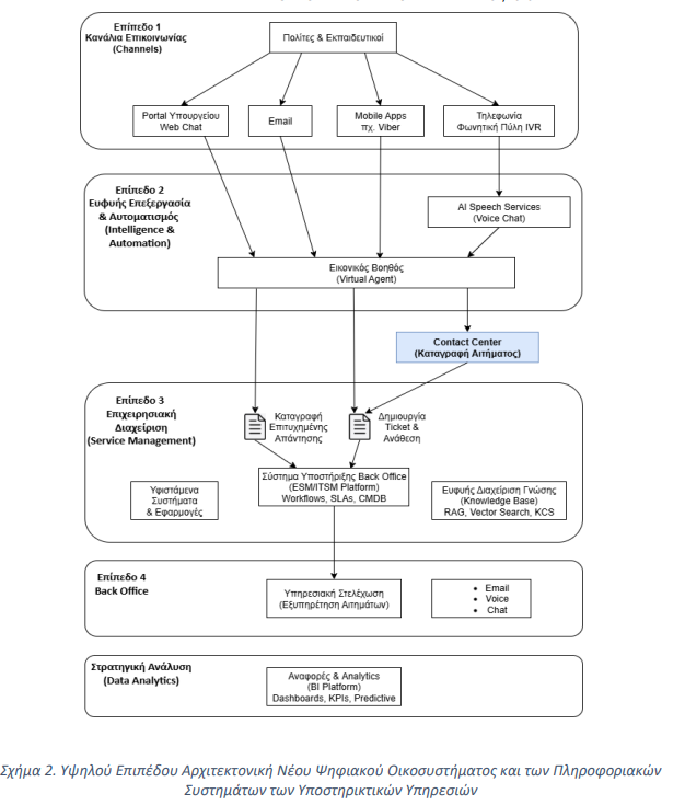
1. Ενιαία Πύλη Εξυπηρέτησης (Unified Service Portal) – Επέκταση του υπάρχοντος Portal του Υ.ΠΑΙ.Θ.Α.
Αυτή είναι η “βιτρίνα” του συστήματος. Θα είναι μια ιστοσελίδα προσβάσιμη και για κινητά και στην οποία θα εδράζεται ο Ψηφιακός Βοηθός, όπου όλοι οι χρήστες (μαθητές, γονείς, εκπαιδευτικοί, διοικητικοί) θα μπορούν να απευθυνθούν για οποιοδήποτε αίτημα ή πληροφορία. Η πολυκαναλική προσέγγιση που αναφέρεται σημαίνει ότι η πρόσβαση θα γίνεται μέσω:
Ενσωματωμένο Chatbot (AI Assistant – Εικονικός Βοηθός) στην πύλη για 24/7 αυτόματες απαντήσεις.
Τηλεφωνικά: Με πρόσβαση στον αντίστοιχο Εικονικό βοηθό που διαχειρίζεται φωνή και υποστηρίζεται από τηλεφωνικό κέντρο με ανθρώπινη παρουσία σε εργάσιμες ημέρες και ώρες.
Email: Τα εισερχόμενα email θα δημιουργούσαν αυτόματα ένα “εισιτήριο” (ticket) στο σύστημα.
Δείτε εδώ την προκήρυξη
Οι υπηρεσίες
Αντί για μια απλή φόρμα επικοινωνίας, η ιστοσελίδα θα προσφέρει έναν δομημένο κατάλογο ψηφιακών υπηρεσιών. Ο χρήστης θα επέλεγε την κατηγορία που τον ενδιαφέρει, για παράδειγμα:
Πληροφορίες για Πανελλαδικές Εξετάσεις με υποβολή αίτησης-δήλωσης, Συχνές ερωτήσεις για την εξεταστέα ύλη, δικαιολογητικά για υποψηφίους με ειδικές ανάγκες.
Διαδικασία εγγραφής στην Α’ Δημοτικού, Ηλεκτρονική εγγραφή σε Γυμνάσιο/Λύκειο, Πληροφορίες για μετεγγραφές.
Πληροφορίες για διορισμούς και προσλήψεις εκπαιδευτικών, διαδικασίες για αιτήσεις αδειών/μεταθέσεων, Επιμορφωτικά προγράμματα.

2. Αυτοματοποιημένες ροές εργασίας και Τεχνητή Νοημοσύνη (AI)
Όταν ένας γονέας ρωτάει στο chatbot «Τι χαρτιά χρειάζομαι για να γράψω το παιδί μου στο νηπιαγωγείο;», η επεξεργασία φυσικής γλώσσας (NLP) θα καταλαβαίνει την ερώτηση.
Το σύστημα AI θα αναζητά την απάντηση στην κεντρική Βάση Γνώσης (Knowledge Base) και θα την παρέχει άμεσα, χωρίς ανθρώπινη παρέμβαση. Αυτό εξασφαλίζει αδιάλειπτη (24/7) και έγκυρη πληροφόρηση.
Αν το αίτημα είναι σύνθετο ή δεν μπορεί να απαντηθεί αυτόματα (π.χ. ένα εξειδικευμένο ερώτημα για νομοθεσία ειδικής αγωγής), το σύστημα δημιουργεί ένα ηλεκτρονικό “ticket”.
Η αυτοματοποιημένη ροή εργασίας το δρομολογεί αυτόματα στη σωστή Διεύθυνση του Υπουργείου και στον κατάλληλο υπάλληλο (Λειτουργό), χωρίς να χάνεται χρόνος σε ενδιάμεσες επικοινωνίες.
Ο πολίτης ή ο εκπαιδευτικός λαμβάνει έναν μοναδικό αριθμό για το αίτημά του και μπορεί να παρακολουθεί την κατάστασή του (π.χ. “Σε επεξεργασία από τη Διεύθυνση Δευτεροβάθμιας Εκπαίδευσης”) μέσω της συγκεκριμένης επέκτασης της υφιστάμενης πύλης του Υ.ΠΑΙ.Θ.Α.
Το τεχνικό αντικείμενο της σύμβασης
Η σύμβαση περιλαμβάνει τον πλήρη σχεδιασμό και τη θέση σε λειτουργία ενός συστήματος που θα διαθέτει τα εξής υποσυστήματα:
Πολυκαναλικό Κέντρο Επικοινωνίας (Contact Center) με χρήση Τεχνητής Νοημοσύνης (AI): Θα υποδέχεται αιτήματα από κείμενο (chat, WhatsApp, email) και φωνή, ταυτοποιώντας τον συνομιλητή και αλληλεπιδρώντας με φυσικό τρόπο. Ο AI Agent θα παρέχει απαντήσεις ή θα δρομολογεί την επικοινωνία σε ανθρώπινο Εκπρόσωπο ή στο σύστημα ESM.
Τηλεφωνικό Κέντρο: Θα λειτουργεί εργάσιμες ώρες, υποστηρίζοντας φωνητική αναγνώριση και μετατροπή ομιλίας σε κείμενο για τη συστηματική διαχείριση των αιτημάτων.
Back-office ESM Πλατφόρμα: Η πλατφόρμα Enterprise Service Management θα αποτελεί το κέντρο ελέγχου για τους υπαλλήλους του Υπουργείου, ενσωματώνοντας εργαλεία generative AI για την ταχύτερη διεκπεραίωση των υποθέσεων.
Γνωσιακή Βάση: Ένα εξελιγμένο αποθετήριο γνώσης που θα χρησιμοποιεί σημασιολογική αναζήτηση (vector search) για να παρέχει ακριβείς απαντήσεις σε πραγματικό χρόνο.
Σύστημα Αναφορών & Analytics: Εργαλείο οπτικοποίησης δεδομένων και KPIs που θα επιτρέπει τη λήψη τεκμηριωμένων αποφάσεων και την παρακολούθηση της ποιότητας των παρεχόμενων υπηρεσιών (SLAs).
Όλες οι σημαντικές και έκτακτες ειδήσεις σήμερα
ΣΟΚ στην Καλλιθέα: Καθηγήτρια Γυμνασίου συνελήφθη για διακίνηση ναρκωτικών σε μαθητές
Πίνακες εκπαιδευτικών ΑΣΕΠ: Το «στοίχημα» για τη Μεγάλη Εβδομάδα
Αλλαγή νόμου: ΝΕΑ εξ αποστάσεως Πιστοποίηση Η/Υ για Προσλήψεις Εκπαιδευτικών
Μιχάλης Τσιλιβάκος